

江德鹏教授在抗疫前线工作2个月,任大足区人民医院及黔江区人民医院任医疗组副组长,万州区人民医院医疗组组长,为黔江在重庆市率先清零作出了重要贡献;在万州区人民医院排除可疑患者232人,无一例失误;荣获“重庆五一劳动奖章”。


邓旺副主任医师在孝感中心医院最危险的重症隔离病房坚守40余天,诊治重症及危重症患者38人,荣获“重庆青年五四奖章”(全市仅有10名,我院仅有1名)。

杨帅主治医师作为我院首批援鄂队员,支援武汉大学人民医院东院区,接管重症十二、十三病区56天,荣获重庆医科大学附属第二医院“宽仁好青年”。

由我校黄爱龙校长团队牵头的“新冠肺炎患者抗体应答特征”的论文于4月29日在国际顶级期刊“nature medicine 在线发表,我科2名青年才俊刘夏茂护师、李金晶护师是重要参与者。


五一节前,重庆市卫健委周林副主任率领重庆多名专家与美国加州大学进行了新冠肺炎国际视频会诊,重医附二院呼吸与危重症医学科王导新主任、江德鹏副主任在视频会上与美国同行分享中国抗疫经验,中美专家们还对新冠肺炎相关问题进行了讨论。
已获荣誉
因在抗击疫情的一线上,攻坚克难,无畏无惧,之前,我科已有七位白衣英雄火线立功:
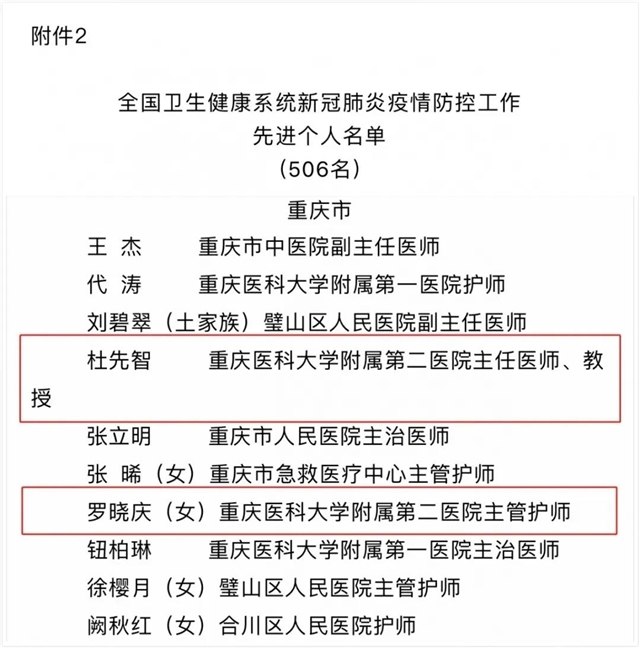
杜先智教授:荣获“全国卫生健康系统新冠肺炎疫情防控工作先进个人”;
罗晓庆主管护师:荣获“全国卫生健康系统新冠肺炎疫情防控工作先进个人”、“重庆市向上向善好青年”;
王导新教授:荣获2020年首批重庆市委宣传部“抗疫先进典范”、2020年“重庆好医生”;
李长毅教授:获“孝感五一劳动奖章”;
江德鹏教授:2020年“重庆好医生”;
吴茜护师:获“孝感五一劳动奖章”、孝感市“三八红旗手荣誉称号”、孝感市“新冠肺炎疫情防控工作先进工作者”;
邓旺副主任医师:孝感市“新冠肺炎疫情防控工作先进工作者”;








部分荣誉证书
为积极推进西南地区优质医疗资源扩容下沉、解决优质专科医疗资源匮乏、专科诊疗能力不足和辐射能力不强等问题,呼吸内科出色的重大呼吸道传染病救治能力及强大的专家队伍,定为正在牵头创建“国家呼吸区域医疗中心”增添实力。
服务热线
服务热线
版权所有: 重庆医科大学附属第二医院 | Copyright @ 2016-2026 CQSAHCQMU.CN All Right Reserved. 渝ICP备15009793号-10 渝公网安备 50010302000990号
技术支持:瑞秀科技
