角膜碱烧伤是眼科最常见的急症之一。碱烧伤导致的氧化应激和炎症反应造成眼组织较为广泛的损伤,导致永久性的视力下降甚至失明。由于角膜天然的生理、物理屏障,导致药物在眼表面的停留时间短,药物角膜穿透性差,较低的生物利用度需要频繁给药,从而降低了患者的依从性,导致了药物治疗效果较差;另外,药物的毒副作用以及供体不足等因素也使得角膜碱烧伤临床治疗效果并不理想,预后较差。因此,迫切需要寻找更有效、更安全的治疗方法。
近期重庆医科大学附属第二医院杜之渝教授团体针对如何克服碱烧伤所致的角膜氧化应激、炎症反应、角膜新生血管以及如何提高药物在角膜的生物利用率等难题,成功研发了共载胰岛素和siVEGF的三甲基壳聚糖脂质体复合纳米粒(siVEGF-TIL),并探究了其治疗机制,为在角膜疾病的药物治疗领域提供了新的思路和方法。研究成果发表在Bioengineering & Translational Medicine杂志上(IF:10.684)。

研究团队成功制备了siVEGF-TIL复合纳米粒,并对其基本结构和理化性质进行了检测,证实了其为大小合适、分散性好、稳定好的阳离子纳米粒,且具有较高的生物安全性。除此之外,本研究还证明了siVEGF-TIL易被人角膜上皮细胞吞噬,表现出较长的角膜停留时间及角膜组织渗透力,能克服角膜的生理物理屏障。同时siVEGF-TIL结合了胰岛素的抗炎、抗氧化应激以及组织修复能力和siVEGF抑制新生血管的能力,实现了优势互补,利用复合纳米粒较高的渗透力及良好的转染效率,明显提高了药物在眼表面及角膜基质层内的停留时间,在充分提高药物的生物利用率的同时可有效降低给药频次,有利于增强患者的药物依从性,充分体现了纳米制剂的缓释效果及靶向传递作用,通过体内、体外实验,验证了该复合纳米滴眼制剂对角膜碱烧伤的治疗作用较为显著。


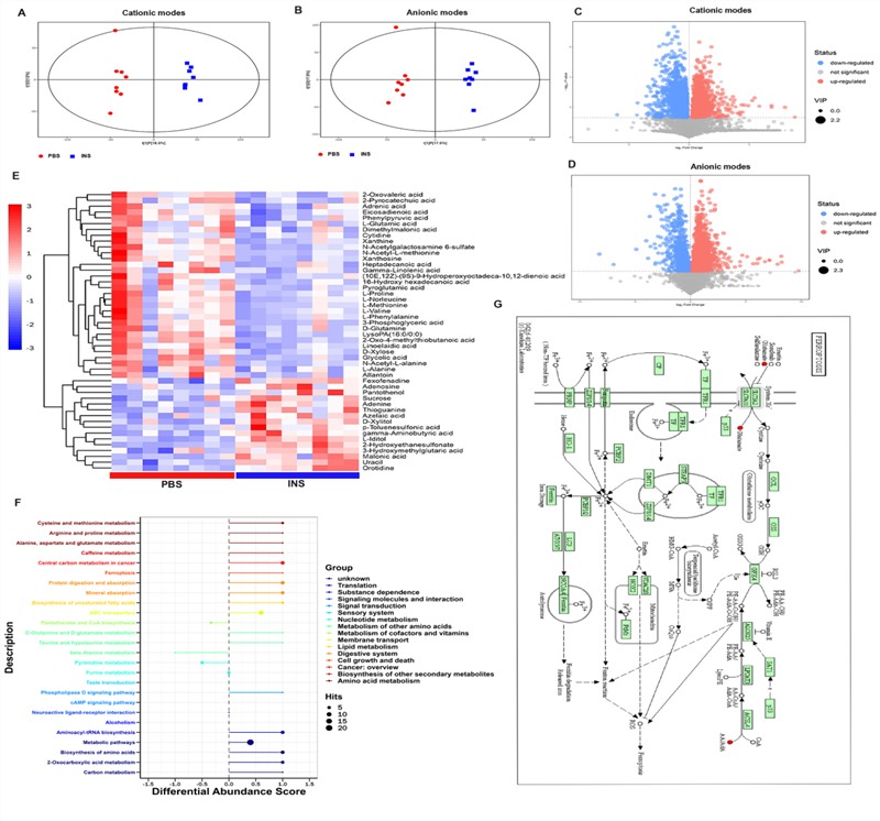
为探究了其治疗机制,该研究通过代谢组学分析发现谷氨酸是胰岛素治疗角膜碱烧伤的重要差异代谢产物,铁死亡是潜在的的差异通路,并通过进一步实验发现siVEGF-TIL纳米粒可以抑制碱烧伤导致的谷氨酸升高,激活xCT和GPX4,抑制铁死。该研究为难治性角膜损伤的治疗提供了新的思路和方法,并为后期临床转化提供了重要的理论依据。

重庆医科大学附属第二医院眼科杜之渝教授为本文的通讯作者,熊晓菁博士为第一作者。该研究获得了重庆市自然科学基金重点项目、重庆英才创新领军人才项目的支持。
全文链接:https://doi.org/10.1002/btm2.10499
作者:科研处
初审:黄慧哲 复审:周青 终审:李春莉
服务热线
服务热线
版权所有: 重庆医科大学附属第二医院 | Copyright @ 2016-2026 CQSAHCQMU.CN All Right Reserved. 渝ICP备15009793号-10 渝公网安备 50010302000990号
技术支持:瑞秀科技
