首页
医院概况
现任领导
医院简介
历史脉络
经典故事
医院掠影
医疗服务
就医指南
来院路线
特色医疗
出诊信息
特需门诊
国际医疗
新闻中心
新闻动态
媒体聚焦
宽仁科普
科室设置
外科系统
内科系统
中西医结合医学中心
医技及平台科室
科学研究
医学教育
本科生教育
研究生教育
毕业后教育与继续教育
信息发布
院务公开
招标
招生
招聘
通知公告
护理天地
三全护理文化
护理管理天地
医联体集团
搜索
OA系统
English
院史馆"云"展厅
医院概况
现任领导
医院简介
历史脉络
经典故事
医院掠影
渝中院区
江南院区
医疗服务
就医指南
来院路线
特色医疗
癫痫专病
疼痛专病
肝脏移植
特色技术
重点学科
重点专科
医疗质量控制中心
专科联盟
出诊信息
渝中院区
江南院区
特需门诊
国际医疗
新闻中心
新闻动态
媒体聚焦
宽仁科普
科室设置
外科系统
耳鼻咽喉科
妇产科
肝胆外科
骨科
急救部
口腔科
麻醉科
泌尿肾病中心
泌尿外科
皮肤与医疗美容中心
乳腺甲状腺外科
神经外科
生殖医学中心
疼痛科
胃肠肛肠外科
胸心外科
血管疝腹壁外科
眼科
整形与颌面外科
内科系统
儿科
风湿免疫科
感染病科
海扶肿瘤治疗中心
呼吸与危重症医学科
健康管理(体检)中心
康复医学科
老年医学科
临床营养科
Ⅰ期临床试验中心
内分泌代谢病科
全科医学科
日间病房
神经内科
肾内科
消化内科
心血管内科
血液内科
肿瘤中心
重症医学科
中西医结合医学中心
医技及平台科室
病理科
超声科
放射科
核医学科
检验科
精准医学中心
输血科
药学部
科学研究
医学教育
本科生教育
研究生教育
毕业后教育与继续教育
信息发布
院务公开
预决算公开
其他公开
招标
招生
本科生招生
研究生招生
其他招生
招聘
通知公告
护理天地
三全护理文化
全心护理
全人护理
全程护理
护理管理天地
医联体集团
其他公开
首页
/
信息发布
/
院务公开
/
其他公开
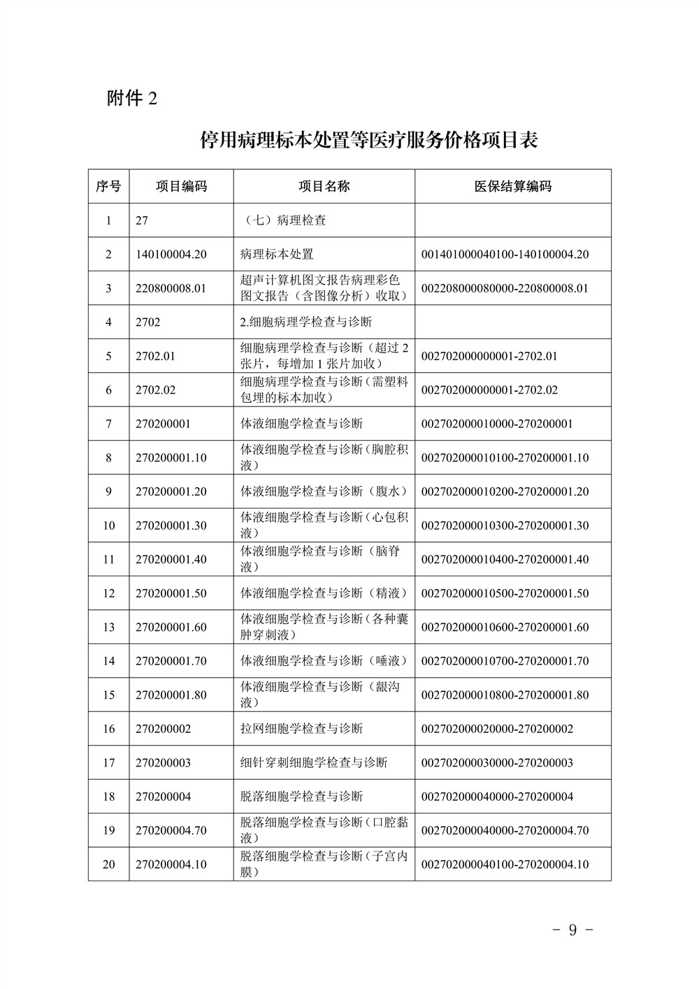
渝医保发〔2026〕1 号重庆市医疗保障局关于规范病理类医疗服务价格项目及医保支付政策的通知
时间:2026-02-28 浏览量:
0
返回上页
重医大附二院秀山分院
重医大附二院邻水分院
重医大附二院奉节分院
重医大附二院巫溪分院
重庆市卫生健康委员会
重医大附二院彭水分院
重庆医科大学
华龙网
出诊信息
预约挂号
来院路线
服务号
扫码挂号
返回顶部